* 臺北市信義國民小學 學生家長會 VS 志工服務隊 *
回到首頁
老師介紹
業務執掌
檔案下載
好站連結

首頁 --> 新聞公告 --> 公告內容

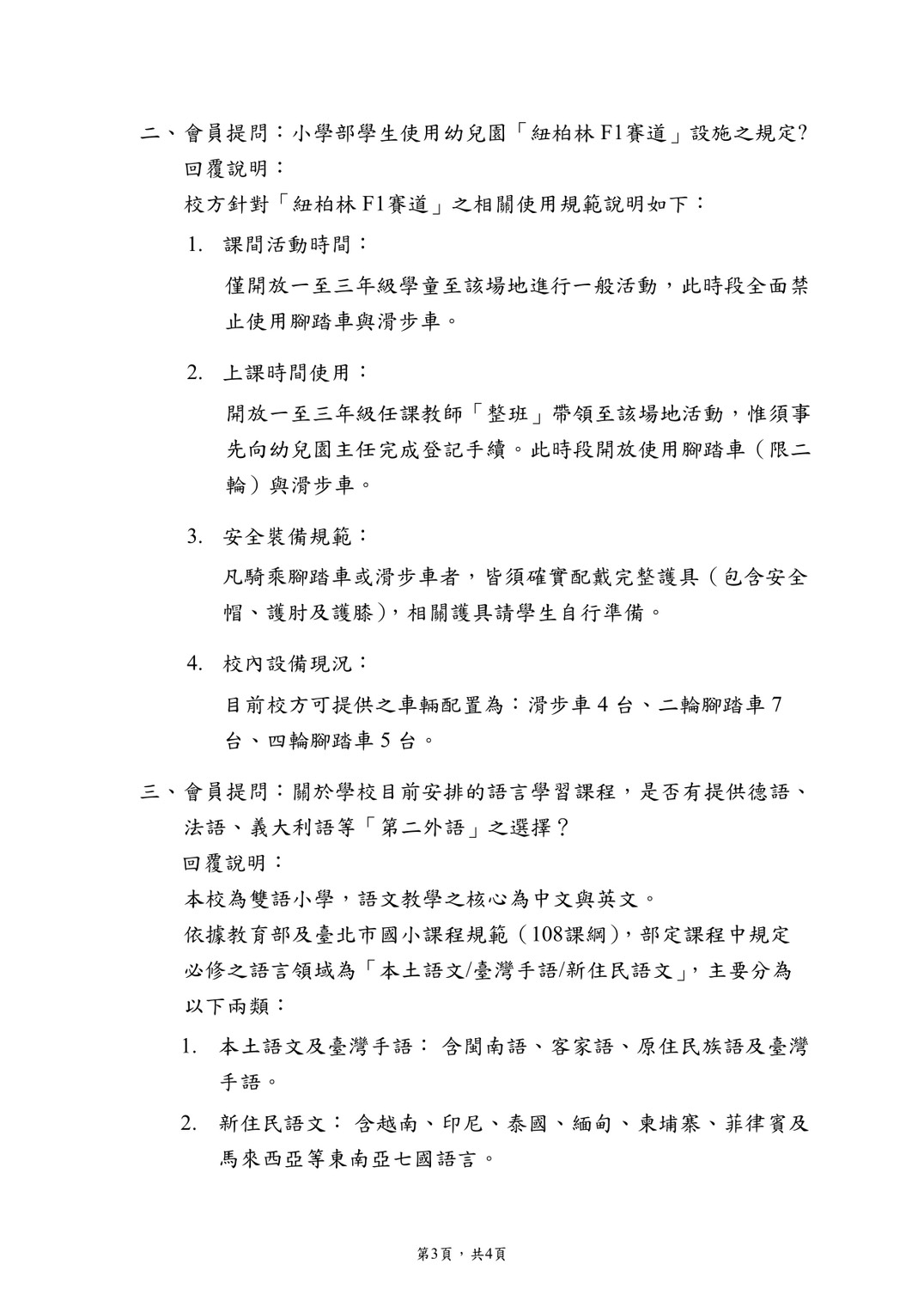
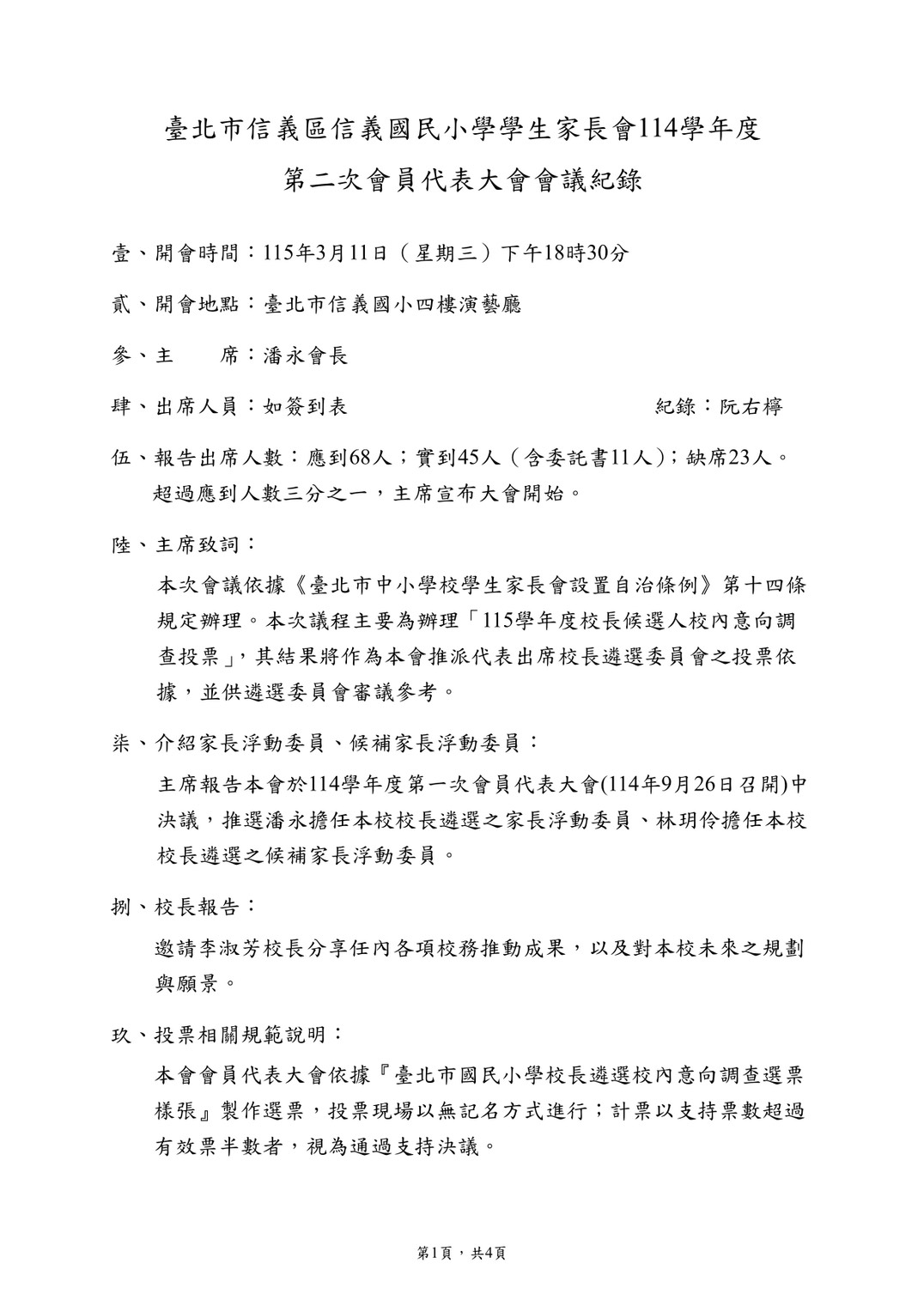
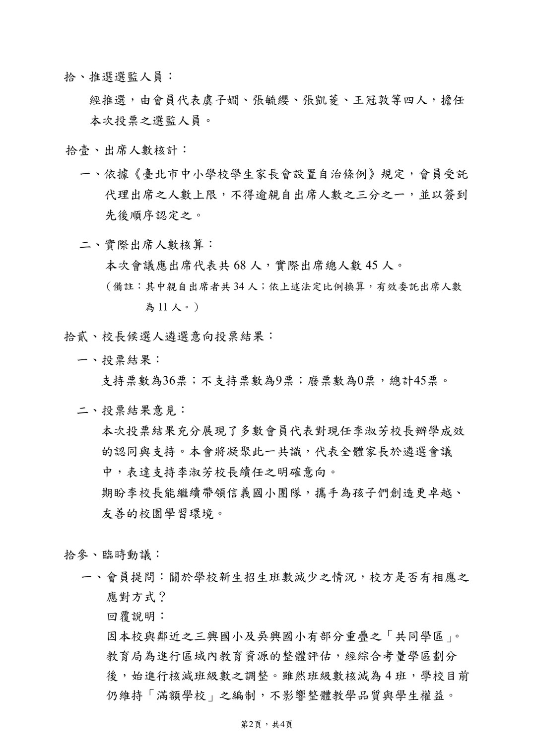
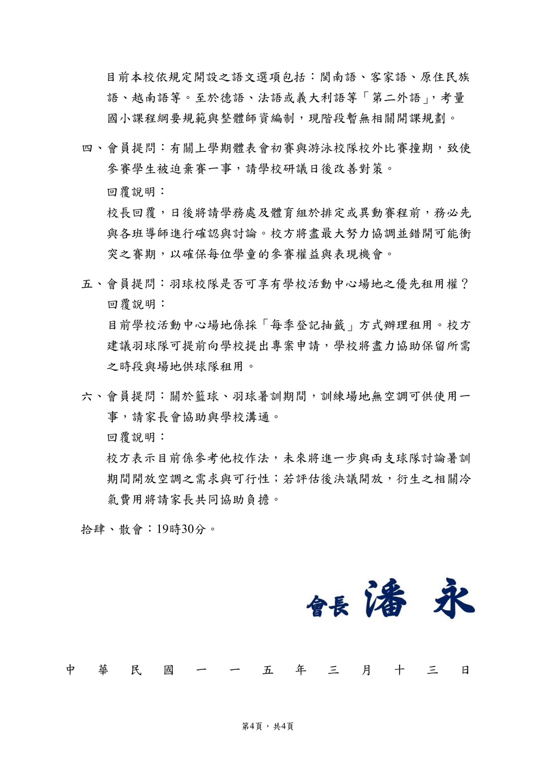
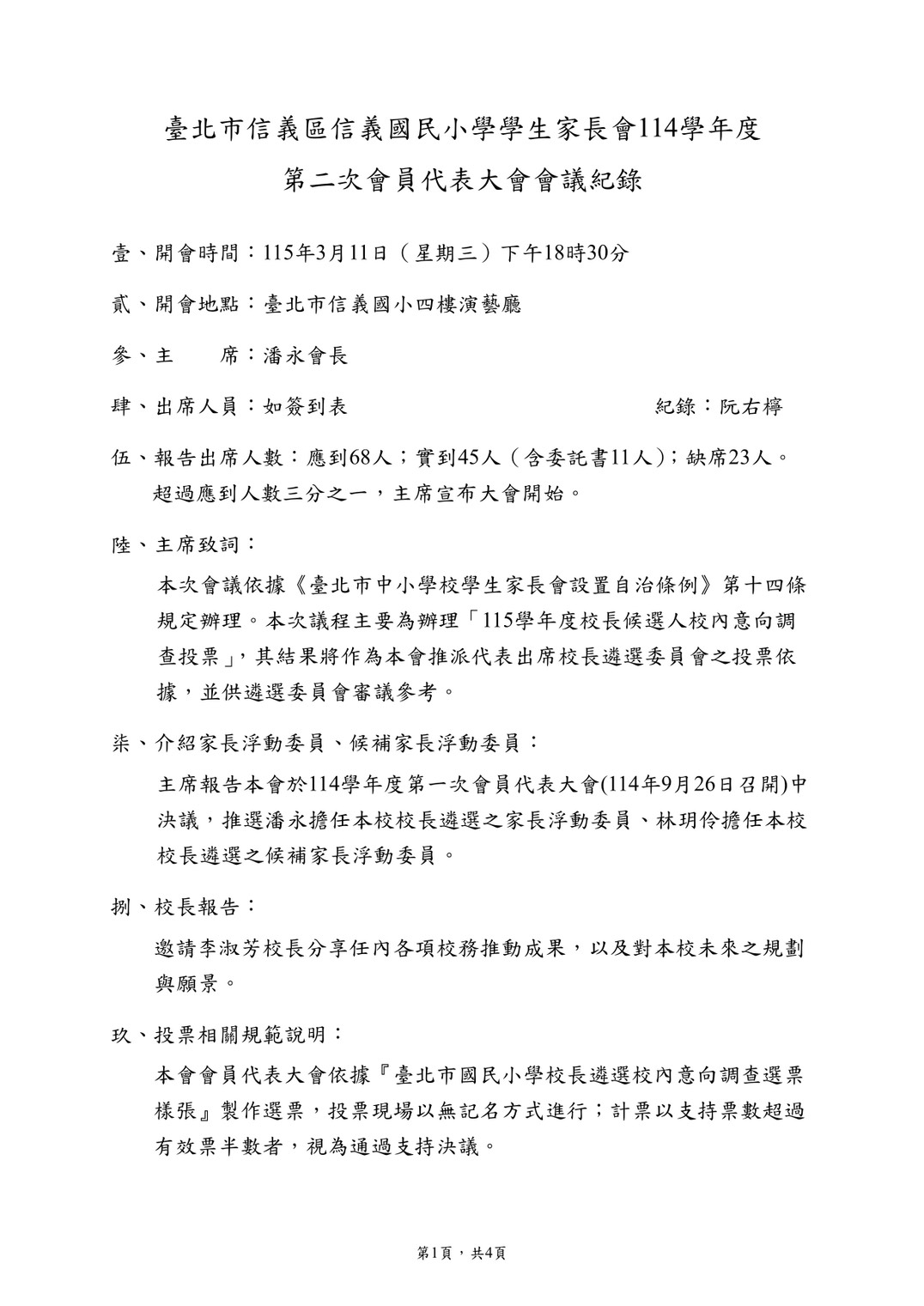
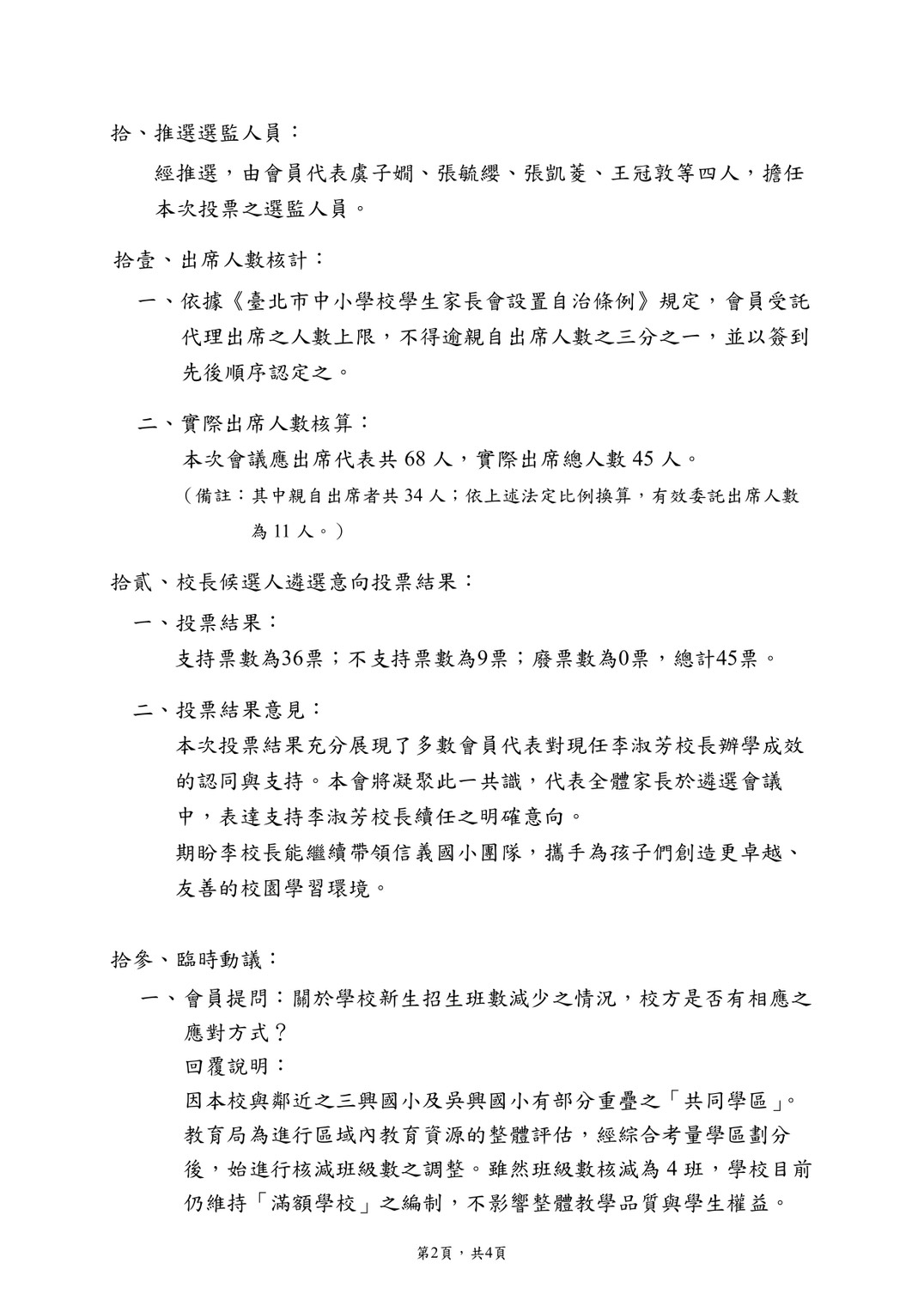
114學年度-家長會【第二次會員代表大會 會議紀錄】.....2026/3/16 上午 10:38:37  

附加檔案 1:114學年度第二次會員大會會議紀錄.pdf
附加檔案 2:114學年度第二次會員大會會議紀錄01.jpg
附加檔案 3:114學年度第二次會員大會會議紀錄02.jpg
附加檔案 4:114學年度第二次會員大會會議紀錄03.jpg
附加檔案 5:114學年度第二次會員大會會議紀錄04.jpg

 

臺北市信義國民小學-快樂學堂班級網站系統 - © 2015 新叡文教事業有限公司 All rights reserved.